- Primary research
- Open Access
- Published:
Identification of differentially expressed genes and signaling pathways in human conjunctiva and reproductive tract infected with Chlamydia trachomatis
Human Genomics volume 15, Article number: 22 (2021)
Abstract
Background
Currently, Chlamydia trachomatis–specific host defense mechanisms in humans remain poorly defined. To study the characteristics of host cells infected early with Chlamydia trachomatis, we used bioinformatics methods to analyze the RNA transcription profiles of the conjunctiva, fallopian tubes, and endometrium in humans infected with Chlamydia trachomatis.
Method
The gene expression profiles of GSE20430, GSE20436, GSE26692, and GSE41075 were downloaded from the Gene Expression Synthesis (GEO) database. Then, we obtained the differentially expressed genes (DEGs) through the R 4.0.1 software. STRING was used to construct protein–protein interaction (PPI) networks; then, the Cytoscape 3.7.2 software was used to visualize the PPI and screen hub genes. GraphPad Prism 8.0 software was used to verify the expression of the hub gene. In addition, the gene–miRNA interaction was constructed on the NetworkAnalyst 3.0 platform using the miRTarBase v8.0 database.
Results
A total of 600 and 135 DEGs were screened out in the conjunctival infection group and the reproductive tract infection group, respectively. After constructing a PPI network and verifying the hub genes, CSF2, CD40, and CSF3 in the reproductive tract infection group proved to have considerable statistical significance.
Conclusion
In our research, the key genes in the biological process of reproductive tract infection with Chlamydia trachomatis were clarified through bioinformatics analysis. These hub genes may be further used in clinical treatment and clinical diagnosis.
Background
Chlamydia trachomatis (C. trachomatis, Ct), the causative agent of both the blinding eye disease known as trachoma and of sexually transmitted infections, is an obligate intracellular bacterium whose only natural hosts are humans [1]. The distinct developmental cycle of Ct consists of two phases: an infectious, non-replicative elementary body (EB) and a replicative, non-infectious reticulate body (RB), and the bacteria alternate between these two morphologically distinct forms [2]. The latest data from the World Health Organization show that Chlamydia trachomatis is the main cause of bacterial sexually transmitted diseases, with 127 million new cases every year, with almost 60% of these infections occurring in young adults aged 14–24 [3, 4].
Ct is the main pathogen that causes both trachoma and sexually transmitted diseases clinically. Most Ct infections have no obvious symptoms, resulting in potential epidemics and often causing multiple complications [5]. Studies have shown that Chlamydia trachomatis infections can cause serious damage to the female reproductive system, including (but not limited to) fallopian tube damage, pelvic inflammatory disease, cervicitis, endometritis, ectopic pregnancy, and ultimately female infertility due to fallopian tube abnormalities [6]. What is more, Ct infection can also cause urethritis, epididymitis, prostatitis, and infertility in men [7]. Moreover, trachoma is caused by repeated infection by Chlamydia trachomatis, which leads to the formation of scar tissue on the inner surface of the eyelid, along with the erosion of the surface of the cornea, ultimately leading to blindness [8]. In fact, this disease is still an important cause of blindness worldwide. In addition, Chlamydia trachomatis infection increases the risk of chronic fatigue syndrome and reactive arthritis, doubles the risk of ectopic pregnancy, and increases the risk of infection with sexually transmitted diseases such as human papillomavirus and HIV [9].
Gene expression is examined using array technology, which can effectively and simultaneously measure thousands of different mRNAs from a single biological sample [10, 11]. Microarrays can be manufactured by a variety of techniques, including spotting, inkjet synthesis, and photolithographic synthesis [12]. So far, this technology has been applied in many fields [13,14,15]. Additionally, it can be used to analyze the transcriptome of humans infected with Chlamydia trachomatis.
In order to study the characteristics of early host cells infected with Chlamydia trachomatis, this study used bioinformatics to analyze the RNA transcription profiles of human conjunctiva, fallopian tube, and endometrial tissue infected by Chlamydia trachomatis.
Materials and methods
Data source
The datasets analyzed in this study were all from the GEO database (https://www.ncbi.nlm.nih.gov/geo/) after searching for keywords related to Chlamydia trachomatis. Finally, 79 series about Ct were obtained. We selected four separate gene expression profiles (GSE20430, GSE20436, GSE26692, and GSE41075) for our study. Information about 119 human samples of Chlamydia trachomatis infection was retrieved from these profiles. Among them, GSE20430 was based on the GPL201platform, GSE20436 was based on GPL570, GSE26692 was based on GPL4133, and GSE41075 was based on GPL571.
Data processing and identification of DEGs
Using the R 4.0.1 software, the data of GSE26692 was batch calibrated and standardized via the marray package. The data of GSE20430, GSE20436, and GSE41075 were batch calibrated and standardized by using the affy package. Then, the limma package was applied to identify the differentially expressed genes (DEGs). In addition, the ggpubr and ggthemes packages were used to draw volcano maps, and the pheatmap software package was used to draw heatmaps to visualize the DEGs. When analyzing the data of GSE26692 and GSE41075, P < 0.2 and |FC| ≥ 1 were used as critical values to compare the gene expression profiles of infected and uninfected samples. The data of GSE20430 and GSE20436 were analyzed with P < 0.05 and |FC| ≥ 1 as critical values.
GO and KEGG pathway analysis of DEGs
The Gene Ontology (GO) database was used to compile the functional analysis of DEGs in terms of molecular function (MF), biological process (BP), and cellular component (CC). The Kyoto Encyclopedia of Genes and Genomes (KEGG) was used to investigate the signaling pathways of DEGs. The GO and KEGG pathway analyses of the DEGs were performed using the cluster Profiler package in the R software (P value cutoff = 0.05).
PPI network construction and hub gene identification
We used the Search Tool for the Retrieval of Interacting Genes (STRING), a database analysis platform, to analyze our DEGs data and obtain a protein–protein interaction (PPI) map. With respect to the PPI, pairs with a combined score > 0.4 were selected to visualize the PPI network using Cytoscape 3.7.2 software. The degree of node connection is positively correlated with the stability of the whole network. In addition, we selected the top 10 genes in the central index as the core candidate genes.
Verification of intersection hub genes and construction of intersection gene–miRNA interaction
The DEGs between the normal (non-infected) samples and conjunctiva samples infected by Chlamydia trachomatis were identified by data from two transcription profiles (GSE20430 and GSE20436). The DEGs between the normal samples and reproductive tract samples infected by Chlamydia trachomatis were identified by data from two other transcription profiles (GSE26692 and GSE41075). The tool used for analysis was OmicShare Tools (https://www.omicshare.com/tools/Home/Soft/venn). After obtaining two sets of hub genes, GSE87110 was used to verify the hub genes of the reproductive tract infection. However, the hub genes of the conjunctival infection could not be verified, since there was no suitable dataset. The above analysis was done by using the GraphPad Prism 8.0 software. In addition, the gene–miRNA interaction was constructed on the NetworkAnalyst 3.0 platform using the miRTarBase v8.0 database (https://www.networkanalyst.ca/NetworkAnalyst/home.xhtml).
Results
Identification of DEGs
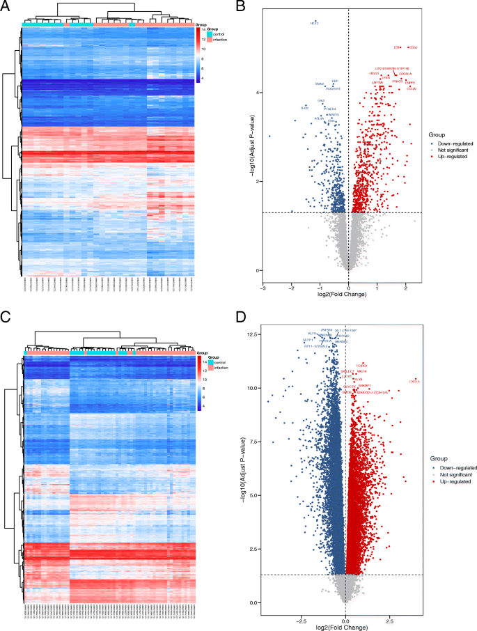
In the GSE20430 data set, 29 samples were included, including 12 controls. The GSE20436 data set included 60 samples, including 20 controls. Five and 22 samples were included in the GSE26692 and GSE41075 datasets, respectively, with 3 and 10 controls, respectively. The two conjunctival infection groups showed 1104 and 4159 DEGs, respectively. The fallopian tube infection group and the endometrial infection group obtained 12441 DEGs and 6744 DEGs, respectively. Volcano maps and heatmaps were used to visualize the differences in gene expression. The gene expression profiles of infected conjunctiva were GSE20430 (Fig. 1a and 1b) and GSE20436 (Fig. 1c and 1d); the gene expression profile of infected fallopian tube epithelial cells was GSE26692 (Fig. 2a). The gene expression profile of infected endometrial epithelial cells was GSE41075 (Fig. 2c and 2d).
GO enrichment analysis of DEGs
The GO functional enrichment analysis was performed for GSE20430, GSE20436, GSE26692, and GSE41075 gene expression profiles. With respect to the GSE20430 dataset (Fig. 3), the results of CC showed that the DEGs were mainly enriched at the external side of the plasma membrane, cell–substrate junction, and focal adhesion. As for BP, the results indicated that the DEGs were principally enriched in T cell activation, leukocyte migration, and positive regulation of cell adhesion. The results of the MF analysis showed that the DEGs were significantly rich in immune receptor activity, cytokine binding, and cytokine receptor activity.
In the context of the GSE20436 dataset (Fig. 4), the DEGs in BP were enriched in T cell activation, regulation of lymphocyte activation, and regulation of cell−cell adhesion; in MF, they were enriched in actin binding, cytokine receptor, and binding cytokine activity; and in CC, they were enriched in the external side of plasma membrane, the secretory granule membrane, and membrane region.
With respect to the GSE26692 dataset (Fig. 5), it was observed that the DEGs in BP were enriched in response to molecules of bacterial origin, regulation of cell−cell adhesion, and response to lipopolysaccharides; in MF, they were enriched in receptor ligand activity, signaling receptor activator activity, and cytokine activity; and in CC, they were enriched in collagen-containing extracellular matrix, secretory granule lumen, and cytoplasmic vesicle lumen.
In relation to the GSE41075 dataset (Fig. 6), it was observed that the DEGs in BP were enriched in neutrophil activation involved in immune response, neutrophil-mediated immunity, and regulation of membrane potential; in MF, they were enriched in signaling receptor activator activity, receptor ligand activity, and cell adhesion molecule binding; in CC, they were enriched in neuronal cell body, presynapse, and synaptic membrane.
KEGG pathway enrichment analysis
In order to better identify the biological functions of the DEGs, a KEGG pathway analysis was conducted. P < 0.05 was considered statistically significant. The results of the analysis are shown in Figs. 3, 4, 5 and 6. According to the P value, ten significant enrichment pathways of two conjunctival infection groups, one fallopian tube infection group, and one endometrial infection group were obtained. The significant enrichment pathways found in case of the conjunctival infection groups are shown in Figs. 3 and 4, respectively. The significant enrichment pathways found in fallopian tube infections and endometrial infections are shown in Figs. 5 and 6, respectively.
Construction of PPI network and hub genes identification
The intersection genes of GSE20430 and GSE20436 with respect to conjunctiva (Figure S1) were obtained. In order to study the relationship between different gene expression proteins in conjunctival intersection genes, we uploaded 600 DEGs to STRING to establish a PPI network (Fig. 7a). The PPI network involved a total of 599 nodes and 5595 edges. The hub genes are shown in Fig. 7b.
Then, the intersection genes of GSE26692 and GSE41075 in reproductive tract infection were obtained (Figure S2). In order to study the relationship between different gene expression proteins in this group of intersection genes, we uploaded 135 DEGs to STRING to establish a PPI network (Fig. 8a). The PPI network involved a total of 131 nodes and 262 edges. The hub genes are shown in Fig. 8b.
Verification of intersection hub genes and construction of intersection gene–miRNA interaction
In order to make the research more rigorous, we used GSE87110 to verify the hub genes of reproductive tract infections. With P < 0.05 as the threshold, we found that the analysis results of the hub genes (CSF2, CD40, and CSF3) were statistically significant (Fig. 9). The gene–miRNA interaction of the two sets of intersection genes is shown in Fig. 10. There were two subnetworks for gene–miRNA interaction for the intersection genes of reproductive tract infection and conjunctival infection. The top 5 miRNA ranked by degree of significance in case of reproductive tract infection and conjunctival infection are shown in Table 1 and Table 2, respectively.
Discussion
Bioinformatics concepts were applied in this research to analyze the RNA transcription profiles of human conjunctiva, fallopian tube, and endometrial epithelial cells infected by Ct to study the characteristics of early infected host cells.
According to the GO enrichment analyses, regulation of T cell activation showed high enrichment scores in the BP among the conjunctival infection group, which corresponded to the previous findings that CD4 T cells and IFN-γ play a primary role in immunity against Ct infection [16]. Interestingly, in the endometrium group, the BP was observed to be significantly associated with neutrophil activation involved in immune response. In 2018, Karthika Rajeeve et al. reported that Chlamydia trachomatis paralyzes neutrophils to evade the host’s innate immune response, implying that neutrophil activation is essential to the anti-infectious immunity [17]. Besides, the MF of the two groups of conjunctiva and fallopian tubes were enriched in cytokine receptor activity, including interferon-class cytokine receptor activity and IL receptor interleukin receptor activity. Numerous studies have confirmed the importance of cytokines such as IFN-γ in host resistance to Ct infection [18]. Among them, multiple interferon-stimulated genes (ISG)–mediated cell-autonomous host defenses have been shown to protect mice against experimental Ct infection [19]. In the fallopian tube infection group and endometrium infection group, the MF were highly associated with receptor ligand activity, including the vitamin D receptor activator activity, suggesting its involvement in defense against Ct infections [20].
In the current study, KEGG was used to identify certain cell signaling pathways that are closely related to Ct infection. In this study, the common enrichment pathways of the two conjunctival data sets are the hematopoietic cell lineage pathway and the osteoclast differentiation pathway. Studies have shown that the blood system has a high response ability to generate inflammation signals caused by infection or injury and hematopoietic stem cells are responsible for the final production of blood cells and play an important role in immunity and tissue repair [21]. The hematopoietic cell lineage pathway plays an important role in early infections. Therefore, hematopoietic cell lineage pathway plays a “first responder” role in host defense when Chlamydia trachomatis infects conjunctival epithelial cells. In addition, Ct infects conjunctival epithelial cells to promote osteoclast differentiation, and its pathway is achieved through the PI3K-Akt signaling pathway and the cAMP signaling pathway [22]. These two signaling pathways were also enriched in the fallopian tube infection in this study. Many studies have determined that the PI3K-Akt signaling pathway plays an important role in the differentiation and function of osteoclasts [22]. Osteoclasts play an absorption role in local inflammatory lesions. Since cAMP has a regulatory effect on the transcription level of Chlamydia trachomatis, it has an inhibitory effect on the development cycle of Chlamydia trachomatis [23, 24]. Therefore, it can be inferred that the osteoclast differentiation pathway has the effect of resisting infection aggravation and immune clearance in Ct infection of the conjunctiva. Additionally, the results of this study show that the interaction pathways of cytokines and cytokine receptors are enriched in infections of the conjunctiva, fallopian tube, and endometrium. Studies have shown that the interaction between cytokines and receptors may be crucial for determining the role of inflammation in the development of diseases, because after the cells are infected, the host cells induce a large number of cytokines, chemokines, and reactive oxygen species. This in turn activates natural immunity and regulatory immune response and, through the interaction of cytokines and cytokine receptors, play a role in the clearance process [25]. Therefore, in Ct infection of conjunctival and genital epithelial cells, the interaction of cytokines and cytokine receptors may play a role in immune response and immune clearance.
Determining the relationship between proteins is an important step in understanding protein functions and identifying related biological pathways [26]. A growing body of evidence shows that protein–protein interactions are critical in many biological processes in living cells [27]. Therefore, the hub gene selected by PPI may also play a crucial role in the biological process of Ct infection. We used GSE87110 to verify the hub genes in case of reproductive tract infections. Then, we found that the CSF2, CD40, and CSF3 genes were statistically significant. Studies have shown that epithelial cells infected by Chlamydia trachomatis can release CSF2, which can mediate the influx and activation of inflammatory cells at the infection site [28, 29]. In addition, the secretion of CSF2 can promote the maturation and activation of neutrophils [30]. Therefore, CSF2 plays an important role in the inflammatory response. In Schlievert et al.’s study of Staphylococcus aureus infection, it was found that superantigens can destroy the mucosal barrier by binding to CD40 and then express chemokines to promote infection [31]. Therefore, we can infer that the upregulation of CD40 means that such a mechanism may also exist in Ct infection. Like CSF2, CSF3 is also involved in the host response to microbial infections [32]. CSF3 can increase the chemotactic activity of neutrophils, thus causing inflammation [33].
In this study, we identified the key genes for Ct infection in the reproductive tract and conjunctiva. However, we could only verify the key genes of reproductive tract infection through external dataset. More experiments need to be implemented to verify these key genes in the conjunctival cells as well.
Conclusion
In our research, the key genes in the biological process of reproductive tract infection with Chlamydia trachomatis were clarified through bioinformatics analysis. These hub genes mainly affect the verification process of Chlamydia trachomatis infection and may be further used in clinical treatment and clinical diagnosis.
Availability of data and materials
The datasets used and/or analyzed during the current study are available from the corresponding author on reasonable request.
Abbreviations
- GEO:
-
Gene Expression Synthesis
- DEGs:
-
Differentially expressed genes
- PPI:
-
Protein–protein interaction
- C. trachomatis, Ct:
-
Chlamydia trachomatis
- EB:
-
Elementary body
- RB:
-
Reticulate body
- GO:
-
Gene ontology
- MF:
-
Molecular function
- BP:
-
Biological process
- CC:
-
Cellular component
- KEGG:
-
Kyoto Encyclopedia of Genes and Genomes
- STRING:
-
Search Tool for the Retrieval of Interacting Genes
- ISG:
-
Interferon-stimulated genes
References
- 1.
Witkin SS, Minis E, Athanasiou A, Leizer J, Linhares IM. Chlamydia trachomatis: the persistent pathogen. Clin Vaccine Immunol. 2017;24(10):e00203–17.
- 2.
Cossé MM, Hayward RD, Subtil A. One face of Chlamydia trachomatis: the infectious elementary body. Curr Top Microbiol Immunol. 2018;412:35–58.
- 3.
GBD 2016 Disease and Injury Incidence and Prevalence Collaborators. Global, regional, and national incidence, prevalence, and years lived with disability for 328 diseases and injuries for 195 countries, 1990-2016: a systematic analysis for the Global Burden of Disease Study 2016 [published correction appears in Lancet. 2017 Oct 28;390(10106):e38]. Lancet. 2017;390(10100):1211-1259. doi:10.1016/S0140-6736(17)32154-2
- 4.
Satterwhite CL, Torrone E, Meites E, et al. Sexually transmitted infections among US women and men: prevalence and incidence estimates, 2008. Sex Transm Dis. 2013;40:187–93.
- 5.
Witkin SS, et al. Chlamydia trachomatis: the persistent pathogen. Clin Vaccine Immunol. 2017:24(10).
- 6.
Ammerdorffer A, et al. Chlamydia trachomatis and chlamydia-like bacteria: new enemies of human pregnancies. Curr Opin Infect Dis. 2017;30(3):289–96.
- 7.
Spiliopoulou A, et al. Chlamydia trachomatis: time for screening? Clin Microbiol Infect. 2005;11(9):687–9.
- 8.
Ahmad B, Patel BC. Trachoma. In: StatPearls. Treasure Island (FL): StatPearls Publishing; June 4, 2020.
- 9.
Mohammadzadeh F, Dolatian M, Jorjani M, et al. Urogenital Chlamydia trachomatis treatment failure with azithromycin: a meta-analysis. Int J Reprod Biomed (Yazd). 2019;17(9):603–20.
- 10.
Schena M, et al. Quantitative monitoring of gene expression patterns with a complementary DNA microarray. Science. 1995;270(5235):467–70.
- 11.
Lockhart DJ, et al. Expression monitoring by hybridization to high-density oligonucleotide arrays. Nat Biotechnol. 1996;14(13):1675–80.
- 12.
Kuhn K, et al. A novel, high-performance random array platform for quantitative gene expression profiling. Genome Res. 2004;14(11):2347–56.
- 13.
Wang P, et al. The changes of gene expression profiling between segmental vitiligo, generalized vitiligo and healthy individual. J Dermatol Sci. 2016;84(1):40–9.
- 14.
Singh P, et al. Expression profiling of toxicity pathway genes by real-time PCR array in cypermethrin-exposed mouse brain. Toxicol Mech Methods. 2011;21(3):193–9.
- 15.
Gebicke-Haerter P. Expression profiling methods used in drug abuse research. Addict Biol. 2005;10(1):37–46.
- 16.
Rank RG, Whittum-Hudson JA. Protective immunity to chlamydial genital infection: evidence from animal studies. J Infect Dis. 2010;201(Suppl 2):S168–77.
- 17.
Rajeeve K, et al. Chlamydia trachomatis paralyses neutrophils to evade the host innate immune response. Nat Microbiol. 2018;3(7):824–35.
- 18.
Randow F, MacMicking JD, James LC. Cellular self-defense: how cell-autonomous immunity protects against pathogens. Science. 2013;340(6133):701–6.
- 19.
Finethy R, Coers J. Sensing the enemy, containing the threat: cell-autonomous immunity to Chlamydia trachomatis. FEMS Microbiol Rev. 2016;40(6):875–93.
- 20.
He Q, et al. Chlamydial infection in vitamin D receptor knockout mice is more intense and prolonged than in wild-type mice. J Steroid Biochem Mol Biol. 2013;135:7–14.
- 21.
Pietras EM. Inflammation: a key regulator of hematopoietic stem cell fate in health and disease. Blood. 2017;130(15):1693–8. https://doi.org/10.1182/blood-2017-06-780882 Epub 2017 Sep 5. PMID: 28874349; PMCID: PMC5639485.
- 22.
Kim JH, Kim K, Kim I, Seong S, Lee KB, Kim N. BCAP promotes osteoclast differentiation through regulation of the p38-dependent CREB signaling pathway. Bone. 2018;107:188–95. https://doi.org/10.1016/j.bone.2017.12.005 Epub 2017 Dec 6. PMID: 29223746.
- 23.
Kaul R, Tao S, Wenman WM. Cyclic AMP inhibits protein synthesis in Chlamydia trachomatis at a transcriptional level. Biochim Biophys Acta. 1990 Jun 12;1053(1):106–12. 2163685. https://doi.org/10.1016/0167-4889(90)90032-9.
- 24.
Kurihara Y, Itoh R, Shimizu A, Walenna NF, Chou B, Ishii K, Soejima T, Fujikane A, Hiromatsu K. Chlamydia trachomatis targets mitochondrial dynamics to promote intracellular survival and proliferation. Cell Microbiol. 2019 Jan;21(1):e12962. https://doi.org/10.1111/cmi.12962 Epub 2018 Oct 30. PMID: 30311994.
- 25.
Qian Z, Zhang Z, Wang Y. T cell receptor signaling pathway and cytokine-cytokine receptor interaction affect the rehabilitation process after respiratory syncytial virus infection. PeerJ. 2019;7:e7089. https://doi.org/10.7717/peerj.7089 PMID: 31223533; PMCID: PMC6571000.
- 26.
Louche A, Salcedo SP, Bigot S. Protein-protein interactions: pull-down assays. Methods Mol Biol. 2017;1615:247–55.
- 27.
Lin JS, Lai EM. Protein-protein interactions: co-immunoprecipitation. Methods Mol Biol. 2017;1615:211–9.
- 28.
Natividad A, et al. Innate immunity in ocular Chlamydia trachomatis infection: contribution of IL8 and CSF2 gene variants to risk of trachomatous scarring in Gambians. BMC Med Genet. 2009;10:138.
- 29.
Rasmussen SJ, et al. Secretion of proinflammatory cytokines by epithelial cells in response to Chlamydia infection suggests a central role for epithelial cells in chlamydial pathogenesis. J Clin Invest. 1997;99(1):77–87.
- 30.
Vliagoftis H, et al. Airway epithelial cells release eosinophil survival-promoting factors (GM-CSF) after stimulation of proteinase-activated receptor 2. J Allergy Clin Immunol. 2001;107(4):679–85.
- 31.
Schlievert PM, et al. Staphylococcal superantigens stimulate epithelial cells through CD40 to produce chemokines. mBio. 2019;10:2.
- 32.
Saba S, et al. Bacterial stimulation of epithelial G-CSF and GM-CSF expression promotes PMN survival in CF airways. Am J Respir Cell Mol Biol. 2002;27(5):561–7.
- 33.
Balloy V, et al. Normal and cystic fibrosis human bronchial epithelial cells infected with Pseudomonas aeruginosa exhibit distinct gene activation patterns. PLoS One. 2015;10(10):e0140979.
Acknowledgements
Not applicable.
Funding
This study was supported by The Third Clinical School of Guangzhou Medical University (No. 2020A036).
Author information
Affiliations
Contributions
Xu-Guang Guo and Guo-Dong Zhu conceived and designed the experiments. Xun-Jie Cao and Guo-Dong Zhu analyzed the data and made the tables and figures. Xun-Jie Cao, Ya-Ping Li, Jia-Xin Li, Zi-Jian Leng, and Li-Min Xie participated in the writing, reading, and revising of the manuscript and approved the final version of the manuscript.
Corresponding author
Ethics declarations
Ethics approval and consent to participate
Not applicable.
Consent for publication
Not applicable.
Competing interests
The authors declare no competing interests.
Additional information
Publisher’s Note
Springer Nature remains neutral with regard to jurisdictional claims in published maps and institutional affiliations.
Supplementary Information
Additional file 1: Figure S1
. The intersection results of GSE20430 and GSE20436
Additional file 2: Figure S2
. The intersection results of GSE26692 and GSE41075
Rights and permissions
Open Access This article is licensed under a Creative Commons Attribution 4.0 International License, which permits use, sharing, adaptation, distribution and reproduction in any medium or format, as long as you give appropriate credit to the original author(s) and the source, provide a link to the Creative Commons licence, and indicate if changes were made. The images or other third party material in this article are included in the article's Creative Commons licence, unless indicated otherwise in a credit line to the material. If material is not included in the article's Creative Commons licence and your intended use is not permitted by statutory regulation or exceeds the permitted use, you will need to obtain permission directly from the copyright holder. To view a copy of this licence, visit http://creativecommons.org/licenses/by/4.0/. The Creative Commons Public Domain Dedication waiver (http://creativecommons.org/publicdomain/zero/1.0/) applies to the data made available in this article, unless otherwise stated in a credit line to the data.
About this article
Cite this article
Zhu, GD., Cao, XJ., Li, YP. et al. Identification of differentially expressed genes and signaling pathways in human conjunctiva and reproductive tract infected with Chlamydia trachomatis. Hum Genomics 15, 22 (2021). https://doi.org/10.1186/s40246-021-00313-8
Received:
Accepted:
Published:
Keywords
- Conjunctival
- Reproductive tract
- Chlamydia trachomatis
- Bioinformatics analysis









